🔹 Direction Control: Forward and Reverse.
🔹 Speed Control: Acceleration and Deceleration.
🔹 Full H-Bridge Drive
🔹 OLED Display: Current, PWM duty cycle, and spin mode..
Brushed DC Motor: Mechanical Commutation
In a brushed DC motor, the direction of current through the armature (coil) is automatically switched using a mechanical commutator and carbon brushes. As the motor spins, the commutator reverses the polarity of current through the coil at just the right moment so that the magnetic force continues to rotate the rotor in one direction.
Schematics Breakdown
Full H-Bridge Control
- Use four NMOS transistors, configured in an H-bridge.
- Two Half Bridge drivers power the upper NMOS.
- Direction control is achieved by toggling diagonally opposite MOSFETs:
- Q1 + Q4 for forward
- Q2 + Q3 for reverse

MCU Core

Current and Voltage Sensing
- ADC_CUR: Differential Amplifier measures voltage across a shunt resistor and outputs to ADC.
- ADC_VOL: Divider + buffer op-amp send scaled voltage to ADC.

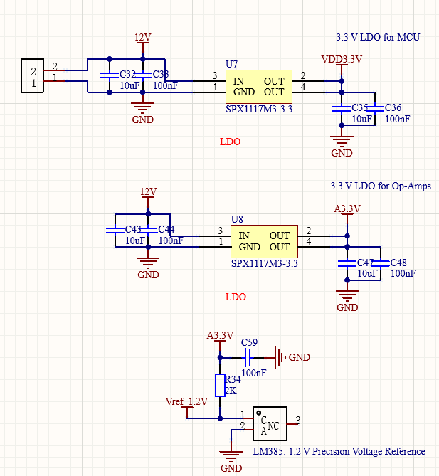
Power Supply

Component selection
- MOSFET TX20N03

2. Diode 1N4007W

3. Resistor 2512

4. Op Amp LMV358


Reference
[1] Texas Instruments, LMV358, LMV321, LMV324, LMV324S Low-Voltage Rail-to-Rail Output Operational Amplifier, Datasheet, SLOS263V, Rev. Aug. 2023.
